ポイント
- 筋の機能を高める働きを持つメッセンジャーRNA(mRNA)医薬を用い、デュシェンヌ型筋ジストロフィーモデル動物の治療に成功しました。
- 根治的な治療法が未開発の難治性筋疾患に対し、mRNAが有効な治療薬として機能することを証明しました。
- mRNAを用いた新たな治療の可能性を広げ、日本発の革新的な難治疾患治療法の開発を促進する基盤となります。
概要
東京科学大学(Science Tokyo)※ 総合研究院 生体材料工学研究所の位髙啓史教授(大阪大学 感染症総合教育研究拠点 兼務)、中西秀之助教、申育實研究員(大阪大学)、杜璇(Du Xuan)大学院生、および国立精神・神経医療研究センター(NCNP)神経研究所の青木吉嗣部長、本橋紀夫室長、峰岸かつら室長、札幌医科大学 保健医療学部の山田崇史准教授らによる研究チームは、新しい創薬モダリティとして注目を集めるmRNA医薬を用い、難治性筋疾患であるデュシェンヌ型筋ジストロフィー(DMD)[用語1]の治療に成功しました。未だ根治的な治療法が開発されていない筋疾患に対して、mRNAを用いた新たな医薬品開発への道を切り拓く成果です。
本研究は、AMED難治性疾患実用化研究事業、創薬基盤推進研究事業、肝炎等克服実用化研究事業、ならびにアクセリード株式会社などの支援のもとで実施されました。この研究成果は、国際科学誌「Advanced Science」に、2025年3月6日付(現地時間)オンライン版で発表されました。
- 2024年10月1日に東京医科歯科大学と東京工業大学が統合し、東京科学大学(Science Tokyo)となりました。
背景
デュシェンヌ型筋ジストロフィー(DMD)は、筋肉の構造維持に関与するジストロフィンタンパク質の異常や欠失により、筋組織の破壊や筋力低下が徐々に進行する遺伝性疾患です。現在、根治的な治療法は存在せず、理学療法、装具、矯正手術などの対症療法が主流となっています。
近年、NCNPの青木らによって、変異を生じているジストロフィン遺伝子に対するアンチセンス核酸を用いたエクソン・スキップ療法[用語2]が開発され、本邦初の核酸医薬品であるビルトラルセンとして条件付き承認を受けました。しかし、エクソン・スキップ療法には、効果が特定の遺伝子変異に限定されるため、治療対象が限定されるという課題があります。
位髙教授らの研究室では、mRNAを体内に直接投与する「mRNA医薬」の研究開発を進めています。mRNA医薬は、新型コロナウイルスワクチンとして初めて実用化された新しい薬剤の形であり、投与するタンパク質を自由に設計できる特徴を持ちます。この特性により、筋細胞の機能を高める作用が期待されるタンパク質を投与することで、DMDへの治療応用が期待されています。
位髙・青木らの研究グループは、すでにDMD関連疾患である自閉スペクトラム症に対して、mRNA医薬の脳室内投与する先行研究を実施し、症状改善に関する治療成果を得ています※。本研究では、DMDの筋症状を対象として、mRNA医薬の有用性を検討しました(図1)。
-
2022年6月16日 国立精神・神経医療研究センター、東京医科歯科大学プレスリリース「脳ジストロフィンの欠損で生じる自閉症スペクトラム様の症状は遺伝子治療で改善」
Hashimoto Y, et al. Brain Dp140 alters glutamatergic transmission and social behaviour in the mdx52 mouse model of Duchenne muscular dystrophy. Prog Neurobiol 216: 102288, 2022.

研究成果
本研究では、DMDの筋症状を改善させる治療用タンパク質として、ミトコンドリアの合成や代謝活性を高める働きを持つタンパク質PGC-1α[用語3]を用いました。ミトコンドリアは、細胞の活動に必要なエネルギー生成や細胞死(アポトーシス)の制御など、細胞の営みにおいて重要な役割を果たす細胞内小器官であり、この機能を高めることで筋症状の改善が期待されます。
さらに本研究では、mRNAを標的の筋組織に広く投与する手法として、研究グループが独自に開発を進めてきた「ナノミセル型mRNAキャリア」[用語4]を用いハイドロダイナミクス(HLV)法投与[用語5]を実施しました。通常、mRNAワクチンの投与に使用される脂質ナノ粒子(LNP)[用語6]は、投与部位に炎症を引き起こすため、疾患治療を目的としたmRNAの投与には適していません。一方、ナノミセル型キャリアを用いたHLV法では、炎症をほとんど引き起こすことなく、mRNAを標的の筋細胞に広範囲に届けることが可能です(図2)。

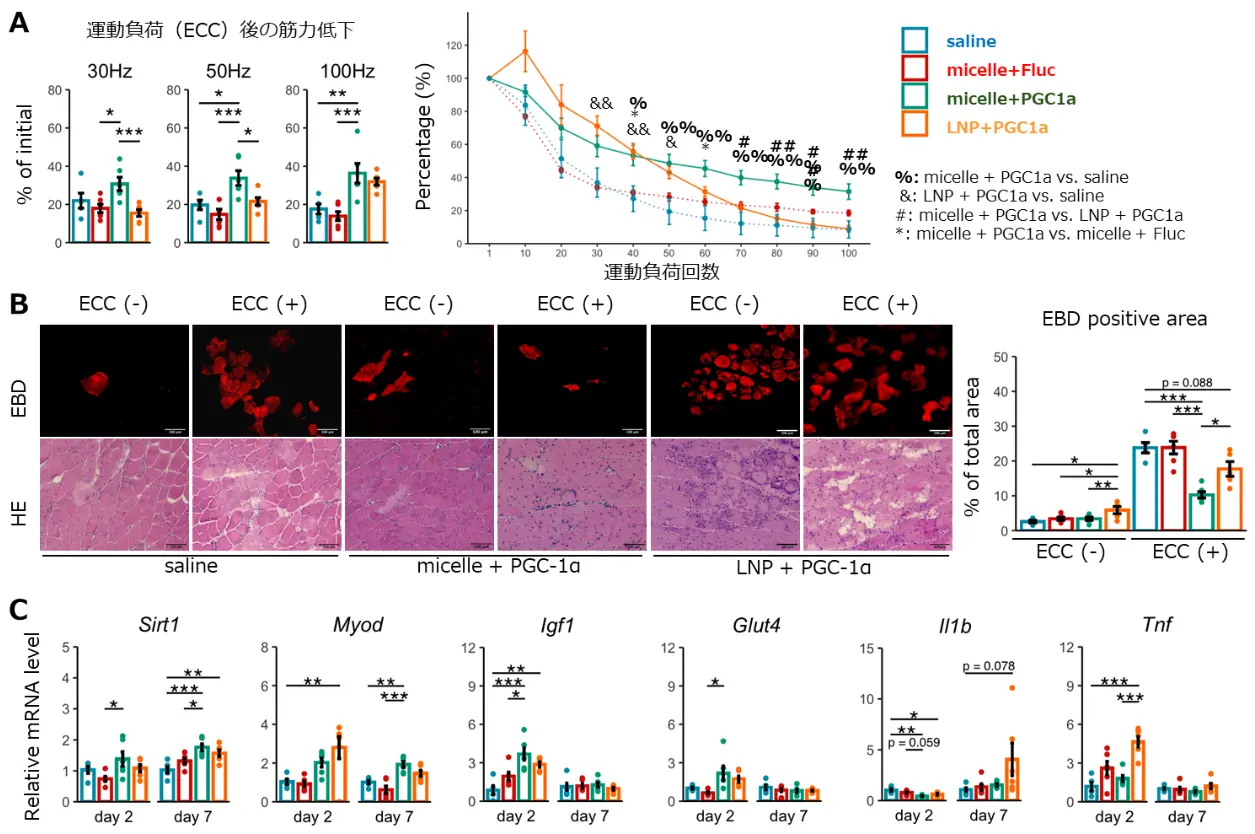
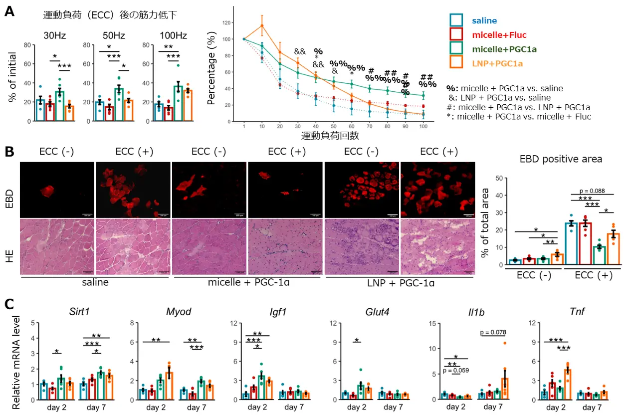
本研究では、DMD疾患モデルマウス(mdxマウス)および野生型マウスを使用しました。筋機能計測[用語7]では、mdxマウスは過度の運動負荷により筋力が著しく低下し、顕著な組織傷害が見られるなど、DMDの病態を反映していました。
一方、PGC-1α mRNAをナノミセル型キャリアに内包し、HLV法で投与したDMDマウスを投与1週間後に評価した結果、生食投与群やコントロールmRNA投与群と比較して、運動誘発性の筋力低下が生じにくくなることが確認されました。加えて、運動負荷後の筋組織傷害も有意に低下しました(図3a、b)。
また、投与後の筋組織の遺伝子発現解析では、ミトコンドリア活性の指標であるSirt1などの遺伝子群、筋活動に関連する遺伝子群(MyoD、Glut4など)、および筋肥大に関与する遺伝子(IGF-1など)の発現が増加していました(図3c)。これにより、PGC-1α mRNAの投与が細胞内シグナルを活性化し、筋症状改善の治療効果をもたらしたと考えられました。
一方で、同じPGC-1α mRNAをLNPに内包し、HLV法で投与した場合、遺伝子発現解析では上記の遺伝子群の発現増加が確認されたものの、筋機能計測や組織学的評価において明確な治療効果は得られませんでした。この結果から、LNPが引き起こす炎症反応が治療効果を妨げる要因として強く影響していることが示唆されました。

社会的インパクト
mRNAは感染症ワクチンやがん治療用ワクチンとして世界的に活発な研究開発が進められており、コロナウイルス感染症ワクチンに続く新しいmRNAワクチンの開発が期待されています。一方で、治療用医薬品としての事例はまだ少なく、世界的にも研究開発の報告例は限られています。
本研究は、筋疾患に対してmRNAを投与し、明確な治療効果を示した世界初の成果であり、mRNAを疾患治療用医薬品として活用する新たな可能性を提示するものです。適切な病態理解に基づき、それに対する治療因子を的確に選択し、さらに適切なmRNA投与法を組み合わせることで、mRNAの医薬品モダリティとしての可能性を一層高めることが期待されます。
本研究成果により、日本発の新しい難治疾患治療法の開発が進み、難治性疾患に苦しむ患者の治療選択肢を広げる大きな一歩となることが期待されます。
今後の展開
研究グループは、すでに製薬企業を含む研究開発体制を構築し、医学、原薬製造、DDS技術を融合させたmRNA創薬を進めています。本研究および先行研究で得られた、筋疾患や精神・神経疾患を対象としたmRNA医薬の開発基盤は、加齢変性疾患をはじめとする多くの疾病への創薬展開が期待されています。
用語説明
- [用語1]
- デュシェンヌ型筋ジストロフィー(DMD):DMDは、男児に発症する、もっとも頻度の高い遺伝性筋疾患で、ジストロフィンと呼ばれる筋肉の細胞の骨組みを作るタンパク質(ジストロフィンタンパク質)の遺伝子に変異が起こることで、正常なタンパク質が作れなくなり、筋力が低下してやがて死に至る重篤な疾患。現在、その進行を遅らせる目的でステロイド剤による治療が行なわれるが、それ以外に有力な標準治療法は存在せず、新たな治療法の開発が必要とされている。
- [用語2]
- エクソン・スキップ療法:アンチセンス核酸と呼ばれる短い合成核酸(DNAの様なもの)を用いて、遺伝子の転写産物(メッセンジャーRNA)のうち、タンパク質に翻訳される領域(エクソン)の一部を人為的に取り除く(スキップする)ことで、アミノ酸読み取り枠のずれを修正(イン・フレーム化)する治療法。正常なジストロフィンタンパク質に比べると、その一部が短縮するものの、機能を保ったジストロフィンタンパク質が発現し、筋機能の改善が期待できる。
- [用語3]
- PGC-1α:転写因子 PPARγ に結合する転写コアクチベーターとして同定された分子で、エネルギー産生や熱消費に関わる多くの遺伝子発現を制御する。いくつかのアイソフォームがあり、本研究で用いたものはPGC-1α4である。
- [用語4]
- ナノミセル型mRNAキャリア(ナノミセル型キャリア):本研究グループによって開発されたmRNA送達用ナノ粒子。ナノミセルとは、親水性ポリマー(ポリエチレングリコールなど)と、疎水性や電荷をコントロールした機能性ポリマー(ポリアミノ酸誘導体など)の2つの部分から成るブロック共重合体が凝集して形成されるナノ粒子で、周囲を親水性ポリマーの外郭で覆われた粒子の内部に、薬物や核酸分子を封じ込めることができる。mRNA送達用に最適化されたナノミセルを用いて、これまで脳、脊髄、関節軟骨など種々の臓器、組織に対してmRNAを安全に送達し、機能させることに成功している(図2参照)。
- [用語5]
- ハイドロダイナミクス(HLV)法投与:四肢の近位を駆血帯で縛り、末梢の静脈から比較的多量の薬液を投与して5分待機し、静水圧性に筋に薬液を取り込ませる投与法。筋注と比べ組織傷害を起こさない薬液投与が可能である(図2参照)。
- [用語6]
- 脂質ナノ粒子(LNP):脂質を主成分とするナノ粒子。mRNAワクチンのキャリアとして広く用いられており、高いmRNA送達効率を示すことに加え、ワクチンの働きを高めるアジュバント(免疫活性化)能を持つことが特徴である。
- [用語7]
- 筋機能計測:電気刺激により筋収縮を誘発することで筋力を測定し、その機能や特性を評価するための手法。
論文情報
- 掲載誌:
- Advanced Science
- タイトル:
- Polyplex Nanomicelle-Mediated Pgc-1α4 mRNA Delivery Via Hydrodynamic Limb Vein Injection Enhances Damage Resistance in Duchenne Muscular Dystrophy Mice
- 著者:
- Xuan Du, Hideyuki Nakanishi, Takashi Yamada, Yooksil Sin, Katsura Minegishi, Norio Motohashi, Yoshitsugu Aoki, Keiji Itaka
研究者プロフィール
位髙 啓史 Keiji ITAKA
東京科学大学 総合研究院 生体材料工学研究所 教授/
大阪大学 感染症総合教育研究拠点(CIDER)教授
研究分野:mRNA創薬、遺伝子治療、DDS(Drug Derivery System)、バイオマテリアル、整形外科

青木 吉嗣 Yoshitsugu AOKI
国立精神・神経医療研究センター 神経研究所
遺伝子疾患治療研究部 部長/
東京科学大学NCNP脳機能病態学分野 連携教授
研究分野:筋生物学、脳神経内科学

山田 崇史 Takashi YAMADA
札幌医科大学 保健医療学部 理学療法学科 准教授
研究分野:筋機能制御学

関連リンク
お問い合わせ
取材申込み
国立精神・神経医療研究センター
- kouhou@ncnp.go.jp
札幌医科大学 事務局経営企画課 企画広報係
- Tel
- 011-611-2111
- Fax
- 011-611-2237
- kouhou@sapmed.ac.jp
東京科学大学 総務企画部 広報課
- Tel
- 03-5734-2975
- Fax
- 03-5734-3661
- media@adm.isct.ac.jp