ヒトとチンパンジーにおける多能性維持機構の共通性を解明

2025年2月27日 公開

世界初のチンパンジーナイーブ型iPS細胞樹立と胚盤胞モデル作製に成功

ポイント

  • 世界初、チンパンジーの体細胞からナイーブ型iPS細胞を樹立し、さらに胚盤胞モデル(ブラストイド)の作製にも成功した。
  • チンパンジーナイーブ型iPS細胞は、ヒトのナイーブ型ES/iPS細胞と類似した分化能力を持つことが明らかになった。
  • 従来型より発生段階が早く、多様な分化能を持つヒトナイーブ型ES/iPS細胞の多能性維持機構を解明した。
  • フィーダー細胞なしでの培養技術を確立し、再生医療への応用が期待される。
  • これまで倫理面・コスト的制約があった霊長類の初期胚発生研究が、ブラストイドを用いることでより詳細に解明される可能性が期待される。

概要

東京科学大学(Science Tokyo)総合研究院 幹細胞治療研究室の中内啓光特別栄誉教授、正木英樹特任准教授、東京大学の柳田絢加助教、京都大学の今井啓雄教授、および英国エクセター大学を含む国際共同研究チームは、チンパンジーの体細胞からナイーブ型多能性幹細胞[用語1]を樹立し、さらにチンパンジーの胚盤胞[用語2]モデルを作製することに、世界で初めて成功しました。

従来型(=プライム型[用語3]のヒト多能性幹細胞(=ES/iPS細胞[用語4]は、全身の体細胞を形成できる分化能を持つのに対し、ヒトナイーブ型多能性幹細胞は、全身の体細胞のみならず、胎盤や卵黄嚢といった胚体外組織にも分化できることが知られています。この特性により、ヒトナイーブ型多能性幹細胞から胚盤胞モデル(ブラストイド[用語5]を作製できることが報告されており、倫理的・技術的制約により困難とされていたヒト初期胚発生研究の進展に大きな期待が寄せられています。一方で、マウスナイーブ型多能性幹細胞には胚体外組織への分化能がないことが知られており、この分化能がヒトナイーブ型多能性幹細胞に特異的なものなのか、それとも他の動物種にも見られるのかは未解明のままでした。

今回、研究グループは、チンパンジーの体細胞から作製した従来型iPS細胞を、Activin、IL6、PRC2[用語6]阻害剤を含む培地で培養することにより、チンパンジーナイーブ型iPS細胞へと変換することに成功しました。このチンパンジーナイーブ型iPS細胞は、ヒトナイーブ型多能性幹細胞と類似した遺伝子発現パターンを示し、胚体外組織への分化能を持つことが明らかになりました。さらに、PRC2阻害剤がナイーブ型多能性幹細胞の増殖に重要であることを突き止めるとともに、PRC2阻害剤を添加することで、これまでヒトナイーブ型多能性幹細胞の長期維持培養に必要だったマウス由来フィーダー細胞[用語7]を不要にできることも明らかにしました。これは、ヒトナイーブ型多能性幹細胞の効率的な分化誘導を促進するだけでなく、再生医療に向けた培養系から動物性由来成分を排除する上でも重要な発見です。

この研究成果は、国際科学誌Cell Stem Cell(セルステムセル)において、2月26日午前11時(米国東部時間)にオンライン版で発表されました。

  • 2024年10月1日に東京医科歯科大学と東京工業大学が統合し、東京科学大学(Science Tokyo)となりました。
図1.(上)チンパンジープライム型iPS細胞からナイーブ型iPS細胞への変換。(下)樹立されたチンパンジーiPS細胞の遺伝子発現プロファイルが最も近いヒト胚由来細胞を検証した。その結果、チンパンジーナイーブ型iPS細胞はヒト着床前エピブラストと、チンパンジープライム型iPS細胞はヒト着床後エピブラストと最も高い相関を示した。
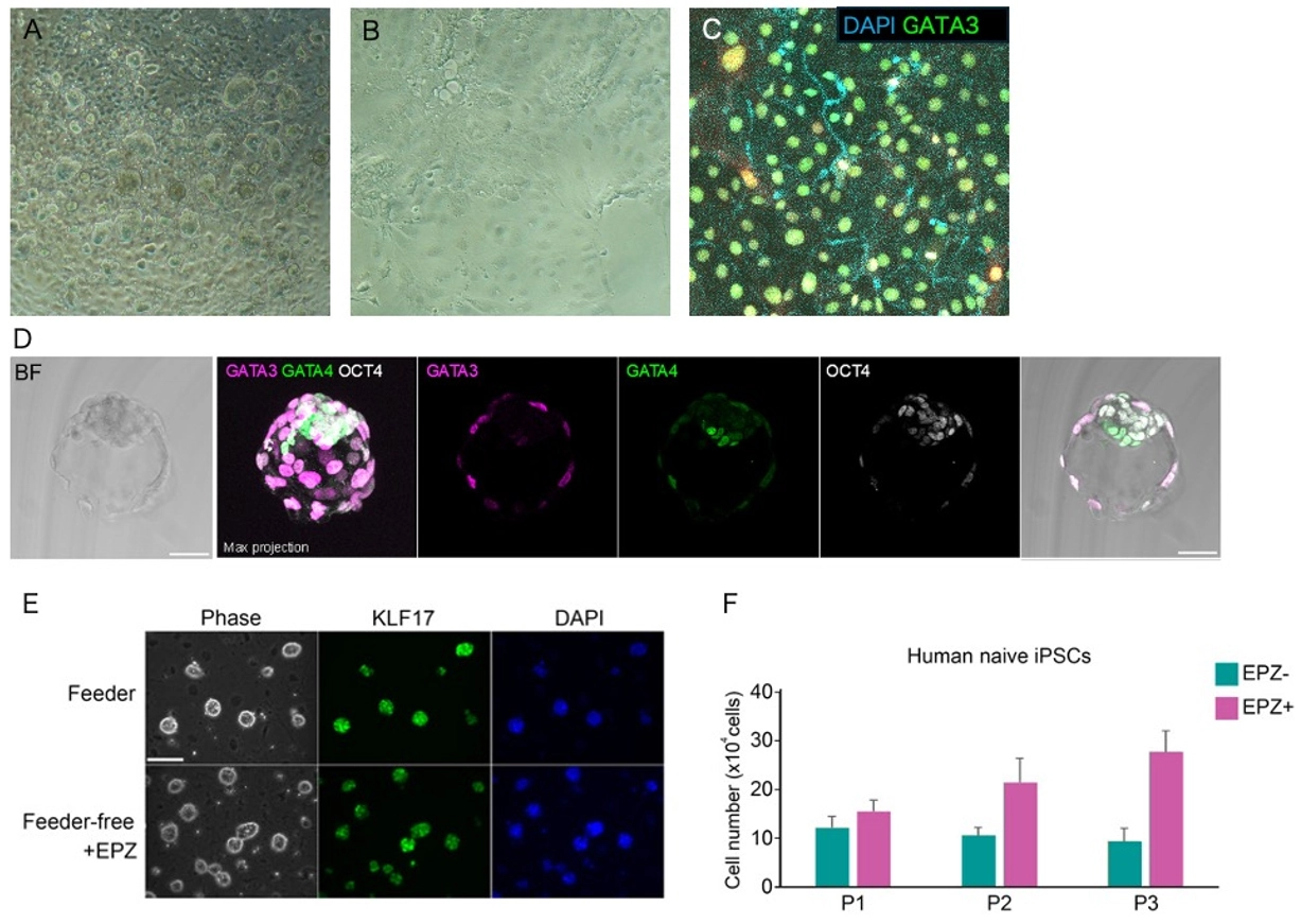
図2. (A-C)チンパンジーナイーブ型iPS細胞からの栄養外胚葉の作製: チンパンジーナイーブ型多能性幹細胞(A)。栄養外胚葉誘導後4日目の明視野像(B)と免疫染色像(C)。(D)チンパンジーブラストイドの解析。OCT4はエピブラスト、GATA3は栄養外胚葉、GATA4は原始内胚葉、への分化を示す。(E)ヒトナイーブ型多能性幹細胞の免疫染色像。KLF17はナイーブ型多能性状態が維持されていることを示す。PRC2阻害剤であるEPZ6438の添加によりフィーダー細胞なしに多能性が維持されていることを示す。(F)フィーダーフリー培養でのヒトナイーブ型多能性幹細胞の細胞増殖。EPZ6438の添加により細胞増殖が亢進した。

背景

ES細胞やiPS細胞は、胚のエピブラストに似た性質を持ち、体を構成するあらゆる細胞へと分化できることから、多能性幹細胞とも呼ばれます。多能性幹細胞は、大きく着床前胚のエピブラストに類似した「ナイーブ(Naive)型」と、着床後胚のエピブラストに類似した「プライム(Primed)型」に分類されます。プライム型多能性幹細胞は、体を構成するあらゆる細胞へと分化する能力を持ちます。

一方、ヒトナイーブ型多能性幹細胞は、体細胞に加えて、胎盤のもととなる栄養外胚葉や、卵黄嚢のもととなる原始内胚葉などの胚体外組織も形成できることが知られています。この特性により、近年ヒトナイーブ型多能性幹細胞から胚盤胞モデル(ブラストイド)を作製できることが報告され、大きな注目を集めています。

しかし、マウスナイーブ型多能性幹細胞には胚体外組織への分化能がないことが確認されており、ナイーブ型多能性の維持機構にも一部の差異があることが報告されています。そのため、ヒトナイーブ型多能性幹細胞が特殊な性質を持つのか、それとも同様の性質を持つナイーブ型多能性幹細胞が他の動物にも存在するのかは、依然として未解明のままでした。

研究成果

本研究では、ヒトと同じ霊長目ヒト科に属するチンパンジーに着目し、ナイーブ型多能性幹細胞を作製しました。まず、チンパンジーの血球細胞および線維芽細胞からプライム型iPS細胞を作製しました。次に、ヒトプライム型多能性幹細胞からナイーブ型多能性幹細胞へ変換する方法をチンパンジープライム型iPS細胞に適用したところ、ナイーブ様に変換された細胞の安定的な維持培養が困難であることが判明しました。

そこで、チンパンジーナイーブ型多能性幹細胞の維持に必要な因子を探索した結果、ヒトナイーブ型多能性幹細胞の維持に重要な四つの因子(MEK阻害剤、WNT阻害剤、aPKC阻害剤、LIF)に加え、新たに三つの因子(Activin, IL6, EPZ6438(PRC2阻害剤))を添加した培養液(PXGLA6E)で培養することで、チンパンジーナイーブ型iPS細胞へ高効率に変換でき、安定的に維持可能であることを発見しました(図1上)。

さらに、チンパンジー線維芽細胞に初期化遺伝子を導入し、PXGLA6E培養液で培養することで、プライム型を経由せずに体細胞から直接チンパンジーナイーブ型iPS細胞を樹立できることも確認されました(図1上)。どちらの方法で作製されたチンパンジーナイーブ型iPS細胞も、ヒトナイーブ型多能性幹細胞やヒト着床前胚のエピブラストと類似した遺伝子発現パターンを示し、ナイーブ型であることが裏付けられました(図1下)。

次に、樹立したチンパンジーナイーブ型iPS細胞の分化能を検証したところ、ヒトナイーブ型多能性幹細胞と同様に、将来胎盤のもととなる栄養外胚葉へと分化誘導できることが明らかになりました(図2A-C)。さらに、チンパンジーナイーブ型iPS細胞の細胞塊に栄養外胚葉への分化誘導を行った結果、胚盤胞に似た中空の球状構造の内部に細胞塊が形成されることを確認しました(図2D)。

この構造体には、エピブラスト、栄養外胚葉、原始内胚葉(卵黄嚢のもと)という、胚盤胞を構成する3種類の細胞が含まれており、胚盤胞と類似した構造体(ブラストイド)が形成可能であることが示されました。以上の結果から、チンパンジーナイーブ型iPS細胞は、ヒトナイーブ型多能性幹細胞と同様の遺伝子発現パターンおよび分化能を持つことが明らかになりました。

また、これまでヒトナイーブ型多能性幹細胞の培養にはフィーダー細胞が必要であり、フィーダー細胞がない場合、細胞の増殖が次第に遅くなることが知られていました。本研究では、PRC2を阻害することで、フィーダー細胞非存在下でもヒトナイーブ型多能性幹細胞株の増殖が促進されることを確認しました(図2 E、F)。さらに、この条件で長期間維持されたヒトナイーブ型多能性幹細胞の遺伝子発現プロファイルおよび分化能は、フィーダー細胞存在下で培養されたヒトナイーブ型多能性幹細胞と遜色ないことも明らかになりました。

社会的インパクト

本研究では、ヒトと同じ霊長類であるチンパンジーからナイーブ型多能性幹細胞を樹立し、さらにその細胞を用いて胚モデル(ブラストイド)を作製することに、世界で初めて成功しました。これは、霊長類の初期胚発生過程の理解を深めるための重要な基盤となります。

マウスでは、胚モデルが胎仔様の構造体へと発生できることが明らかになっています。本研究により、ブラストイドがどの発生段階まで成長可能なのかを、ヒトブラストイドに近似したチンパンジーブラストイドを用いて検証する道が開かれました。

また、試験管内で多能性を維持するために必要な仕組みの一端が解明されたことで、多能性維持機構の理解が進み、再生医療への応用が期待されます。さらに、フィーダー細胞を使用せずにナイーブ型多能性幹細胞を培養する技術を確立したことで、再生医療における動物由来細胞の混入リスクを低減できる可能性が示されました。

本研究成果は、発生学をはじめとする基礎研究から、再生医療などの応用研究に至るまで、幅広い分野への貢献が期待されます。

今後の展開

本研究により、ヒトとチンパンジーにおけるナイーブ型多能性幹細胞の性状および多能性維持機構は、ほぼ同一であることが明らかになりました。一方で、近縁種であっても多能性維持には、それぞれに適した培養条件の最適化が必要であることが判明しました。

今後は、同様の最適化手法を用いて、チンパンジーよりもヒトから遠縁の非ヒト霊長類、マカク属(ニホンザル、カニクイザル、アカゲザル、ニホンザル等)や、新世界ザル(マーモセット等)におけるナイーブ型多能性幹細胞の樹立条件を確立し、ナイーブ型多能性維持機構や発生能を比較することで、初期胚発生メカニズムの進化的保存性および多様性の理解を深めたいと考えています。

また、ブラストイドがどこまでの発生能を持つのかという命題についても、実験動物として利用されているカニクイザル、アカゲザル、マーモセットのブラストイドを作製し、子宮移植実験を通じてより長期的な発生能を検証したいと考えています。

付記

この研究は文部科学省科学研究費補助金、日本学術振興会 国際共同研究事業、日本医療研究開発機構 再生・細胞医療・遺伝子治療実現加速化プログラム 再生・細胞医療・遺伝子治療研究開発課題(基礎応用研究課題)「移植用ヒト固形臓器作出を目的とした協調的ヒト→動物キメラ作出技術の開発」(JP23bm1123041)、京都大学ヒト行動進化研究センター共同利用、科学技術振興機構(JST)創発的研究支援事業、Leducq Foundationの支援のもとで行われました。

用語説明

[用語1]
ナイーブ型多能性幹細胞:着床前の胚である胚盤胞のエピブラスト(個体の源)に類似した性質を有する多能性幹細胞
[用語2]
胚盤胞:受精卵が着床直前の段階まで発生したもの。将来個体を形成するエピブラスト、エピブラストを内側から覆う原始内胚葉(卵黄嚢の源)、最外層を覆う栄養外胚葉(胎盤の源)の3種類の細胞から構成される。
[用語3]
プライム型:着床後の胚のエピブラストに類似した性質を有する多能性幹細胞。1998年に樹立されたヒトES細胞、2007年に樹立されたヒトiPS細胞はプライム型多能性幹細胞に分類される。
[用語4]
ES/iPS細胞:自分と同じ性質の細胞を無限に作る能力を持つとともに、三つの胚葉(内臓[内胚葉]、血液[中胚葉]、神経[外胚葉]など)に分化できる細胞である多能性幹細胞。初期胚から作製される胚性多能性幹細胞をES細胞、皮膚などの体細胞から作製される人工多能性幹細胞をiPS細胞と呼ぶ。
[用語5]
ブラストイド:多能性幹細胞を用いて作製する胚盤胞を模倣した構造体。実際の胚を用いることなく、初期胚発生を研究できる有用な研究資源。
[用語6]
PRC2(Polycomb Repressive Complex 2):ヒストン修飾複合体で、遺伝子発現の抑制に働く。
[用語7]
マウス由来フィーダー細胞:一般に不活性化処理されたマウス胎仔由来線維芽細胞が用いられる。多能性幹細胞のフィーダー培養では、培養容器底面がフィーダー細胞に覆われた上に多能性幹細胞が播種される。

論文情報

掲載誌:
Cell Stem Cell
タイトル:
Inhibition of PRC2 enables self-renewal of blastoid-competent naïve pluripotent stem cells from chimpanzee
著者:
Tao Huang, Arthur Radley, Ayaka Yanagida, Zhili Ren, Francesca Carlisle, Somayyeh Tahajjodi, Dongwan Kim, Paul O’Neill, James Clarke, Madeline A. Lancaster, Zoe Heckhausen, Jingran Zhuo, Joao Pedro Agostinho de Sousa, Petra Hajkova, Ferdinand von Meyenn, Hiroo Imai, Hiromitsu Nakauchi, Ge Guo, Austin Smith and Hideki Masaki

研究者プロフィール

中内 啓光 Hiromitsu NAKAUCHI

東京科学大学 総合研究院 高等研究府 幹細胞治療研究室 特別栄誉教授
研究分野:再生医療、幹細胞生物学

正木 英樹 Hideki MASAKI

東京科学大学 総合研究院 高等研究府 幹細胞治療研究室 特任准教授
研究分野:発生生物学

DongWan KIM

東京科学大学 総合研究院 高等研究府 幹細胞治療研究室 特任研究員
研究分野:分子細胞生物学

柳田 絢加 Ayaka YANAGIDA

東京大学 大学院農学生命科学研究科 獣医学専攻 獣医解剖学教室 助教
研究分野:再生医療、発生生物学

関連リンク

お問い合わせ

 

東京科学大学 総合研究院 高等研究府 幹細胞治療研究室
特任准教授 正木 英樹

 

東京科学大学 総合研究院 高等研究府 幹細胞治療研究室
特別栄誉教授 中内 啓光

 

東京大学 大学院農学生命科学研究科 獣医学専攻 獣医解剖学教室
助教 柳田 絢加

取材申込み

 

東京大学 大学院農学生命科学研究科・農学部
事務部 総務課総務チーム 総務・広報情報担当(広報情報担当)

 

京都大学 渉外・産官学連携部広報課国際広報室

東京科学大学 総務企画部 広報課