要点
- げっ歯類では半月板を切除しても自然に修復されますが、そのメカニズムは不明でした。
- ラット半月板の自然修復過程で、一時的に蓄積する老化細胞が、半月板再生を促進することを発見しました。
- このメカニズムをヒトに応用することで、新しい半月板治療法の開発が期待されます。
概要
東京科学大学(Science Tokyo)※ 総合研究院 再生医療研究センターの遠藤健太郎プロジェクト助教、四十物佑介大学院生、および関矢一郎教授らの研究チームは、ラットを用いた研究において、細胞老化が半月板の自然修復過程で重要な役割を果たすことを発見しました。
従来、細胞老化は加齢性疾患の原因とされてきましたが、近年では一部の生物種の組織再生における細胞老化の有益な側面が報告されています。今回、研究チームはラットの半月板を切除して修復過程を観察した結果、再生組織中に老化細胞が大量に出現することを確認しました。これらの老化細胞が周囲の細胞を活性化することで再生を促進していることが分かり、老化細胞を除去すると半月板再生が阻害されることも明らかになりました。本研究成果は、細胞老化を活用した新しい半月板再生アプローチの可能性を示しています。
本成果は、2024年10月22日付(現地時間)で「Aging Cell」誌に掲載されました。
- 2024年10月1日に東京医科歯科大学と東京工業大学が統合し、東京科学大学(Science Tokyo)となりました。
背景
細胞は加齢や炎症など、さまざまなストレスにより老化します。老化細胞は増殖を停止した状態にあるものの、老化関連分泌形質(SASP)[用語1]と呼ばれる性質を獲得し、多量の液性因子を分泌するようになります。体内に老化細胞が異常に蓄積すると、SASPを介して周囲の細胞に悪影響を及ぼし、加齢性疾患の発症につながることが知られています。しかし、近年の研究では、両生類の四肢や魚類のヒレの再生時に老化細胞が出現し、SASPを介して組織再生を促進することが報告されており、細胞老化の二面性が注目されています。
半月板は、膝関節において衝撃吸収や安定化に重要な役割を担う組織です。半月板が損傷すると関節軟骨にかかる力学的負荷が増大し、高い確率で変形性膝関節症(OA)[用語2]へと進行します。ヒトの半月板は自己修復能に乏しいものの、げっ歯類では半月板を切除すると周囲の滑膜線維芽細胞(SF)[用語3]から自然修復が始まることが知られています。しかし、そのメカニズムは解明されていませんでした。今回、研究チームはラットの半月板自然修復において細胞老化が関与するかどうかを検証しました。
研究成果
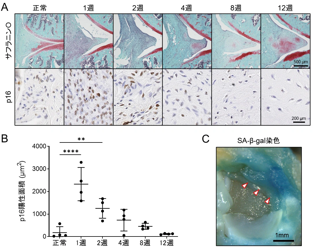
研究チームはまず、ラットの内側半月板切除モデル(pMx)を作成し、再生組織の経時的な観察を行いました。サフラニンO染色により、時間の経過とともに半月板が周囲の滑膜から再生される様子が確認されました(図1A)。免疫染色の結果、術後1週間をピークとして再生組織内に老化マーカーであるp16陽性細胞が大量に出現することが判明しました(図1A,B)。また、老化細胞を特異的に染色する老化関連βガラクトシダーゼ(SA-β-gal)染色でも再生組織が濃染され、老化細胞の存在が強く示唆されました(図1C)。

A. 半月板再生(サフラニンO染色)と老化マーカーp16発現の経時的変化
B. 術後2週の再生組織のSA-β-gal染色像(矢頭:再生組織)
RNA-seq[用語4]による再生組織の詳細な解析では、正常滑膜およびプラセボ手術を行った滑膜と比較して、老化に関連する遺伝子群が高発現していることが確認され、細胞老化が起きていることが明らかになりました(図2A)。同時に、細胞増殖や細胞外基質に関連する遺伝子群も高発現しており、その中で研究チームは半月板の発生および再生に重要なSOX9に着目しました。再生組織をp16およびSOX9で染色したところ、p16陽性細胞の近傍に、多くのSOX9陽性細胞が認められ、老化細胞が分泌する液性因子が周囲の正常細胞に影響を与えていることが示唆されました(図2B)。

A. 実験手順とRNA-seq解析の結果
B. p16とSOX9の免疫染色像(赤矢頭:p16陽性細胞, 緑矢頭:SOX9陽性細胞)
次に研究チームは、老化細胞が分泌するSASP因子が正常細胞に与える影響を調べました。ラットの正常滑膜線維芽細胞(SF)を炎症性サイトカイン(IL-1βおよびTNF-α)で処理し、老化SFを作成しました(図3A)。正常SF および老化SFの培養上清で正常SFを処理した結果、老化SFの上清によって正常SFの増殖能やSOX9の発現、軟骨分化能が亢進することが確認されました(図3B,C)。これまでの結果から、老化細胞はSASP因子の分泌を通じて周囲の正常細胞の増殖や軟骨分化を促進し、半月板の再生に寄与していると考えられます。

A. 炎症性サイトカインによるSFへの老化誘導
B. 老化SF上清が正常SFの細胞増殖に与える影響
C. 老化SF上清が正常SFの軟骨分化能に与える影響(サフラニンO染色像と遺伝子発現)
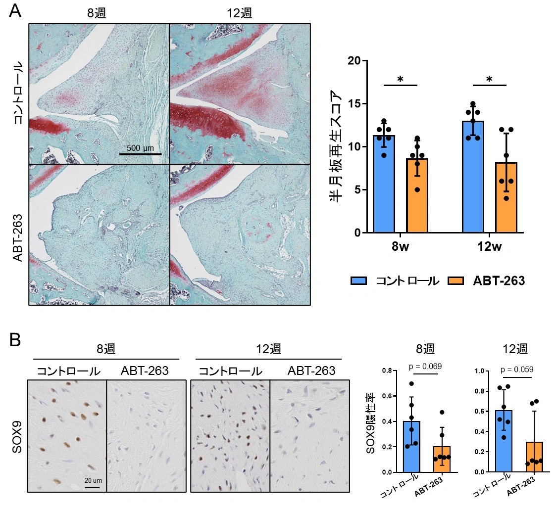
最後に研究チームは、ラットpMxモデルに老化細胞除去薬であるABT-263[用語5]を関節内に投与し、老化細胞の除去が半月板再生に与える影響を検討しました。その結果、ABT-263投与群では半月板の再生が大きく阻害され、SOX9の発現も低下したことから、ラット半月板の自然修復には老化細胞の存在が重要であることが明らかになりました。以上の結果から、本研究は、「ラット半月板の自然修復過程において一時的に出現した老化細胞がSASPを介して周囲の正常細胞を活性化し、半月板再生に寄与する」ことを示しています。

A. 術後8週、12週での再生組織のサフラニンO染色像と再生スコア
B. 再生組織におけるSOX9免疫染色像と陽性細胞率
社会的インパクト
現在、ヒト半月板損傷の治療法には縫合術と切除術がありますが、縫合術の適応範囲が限定的であるため、多くの場合やむを得ず切除術が選択されます。しかし、半月板切除術は変形性膝関節症(OA)の発症における主要な要因の一つであるため、半月板を再生する治療法の開発が長年望まれてきました。本研究では、これまで未解明だったげっ歯類の半月板自然修復メカニズムに細胞老化が大きく関与することが明らかになりました。このメカニズムをヒトに応用・再現することが出来れば、損傷したまたは切除された半月板を効果的に再生させることが可能になると考えられます。半月板再生によるOA発症リスクの低下は、将来的に治療や介護を必要とするOA患者を減少させ、健康長寿社会の実現に貢献することが期待されます。
今後の展開
今回、研究チームは半月板の自然修復における細胞老化の有益性を明らかにし、細胞老化を起点とした新たな半月板再生戦略を見出しました。今後、これを治療に応用するためには、老化細胞が分泌するSASP因子の詳細な解析が重要となります。特に、再生に重要なシグナルを同定し、そのシグナルを調節することで再生プロセスを最適化できれば、これまでにない新しい半月板再生医療の開発につながると期待されます。
付記
本研究はTMDU 重点研究領域(代表者:遠藤健太郎)、科学研究費助成事業(代表者:遠藤健太郎)、武田科学振興財団(代表者:遠藤健太郎)、AMED-LEAP(分担者:関矢一郎)の助成を受けて行われました。
用語説明
- [用語1]
- 老化関連分泌形質(SASP):細胞が老化をきっかけに大量のサイトカインや成長因子、タンパク分解酵素を分泌しはじめる現象。老化細胞はSASPを介して生体内の様々なイベントに関与する。
- [用語2]
- 変形性膝関節症(OA):関節軟骨の摩耗や半月板損傷が進むことで関節が変形する病気。主な症状は膝の痛みや変形であり、進行すると日常生活にも支障をきたす。国内での有病者は2,500万人、そのうち有症状者は800万人にものぼると推定されている。
- [用語3]
- 滑膜線維芽細胞(SF):関節を包む滑膜に存在する線維芽細胞。滑液の産生や免疫制御を行うことで関節恒常性維持に寄与する。高い可塑性を有し、幹細胞としての機能を持つことが知られている。
- [用語4]
- RNA-seq:遺伝子からタンパク質を作る際に必要なmRNAという核酸の配列情報を読み取る解析手法。細胞や組織で発現している遺伝子を網羅的に調べることができる。
- [用語5]
- ABT-263:細胞死抑制分子であるBcl-2の働きを阻害する薬剤。老化細胞ではBcl-2が高発現しているため、ABT-263を用いることで老化細胞のみを除去することができる。
論文情報
- 掲載誌:
- Aging Cell
- 論文タイトル:
- Cellular senescence contributes to spontaneous repair of the rat meniscus
- 著者:
- Yusuke Aimono, Kentaro Endo, Ichiro Sekiya
- DOI:
- 10.1111/acel.14385
研究者プロフィール
遠藤 健太郎 Kentaro ENDO
東京科学大学 総合研究院 再生医療研究センター プロジェクト助教
研究分野:再生医学、老化生物学
四十物 佑介 Yusuke AIMONO
東京科学大学 総合研究院 再生医療研究センター 大学院生
研究分野:整形外科学
関矢 一郎 Ichiro SEKIYA
東京科学大学 総合研究院 再生医療研究センター 教授
研究分野:整形外科学、再生医学
関連リンク
お問い合わせ
東京科学大学 総合研究院 再生医療研究センター
プロジェクト助教 遠藤 健太郎
- Tel
- 03-5803-4017
- Fax
- 03-5803-0192
- endo.arm@tmd.ac.jp